拜登为基建计划大搞“劫富济贫”,背后下的什么棋

川阅全球宏观2021-04-29

作者:段萌 陶川

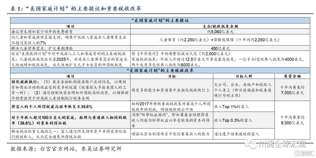
美国东部时间4月28日,拜登发表上任以来首次国会演说,在两院联席会议上公布1.8万亿美元的基建第二弹“美国家庭计划”:10年内投资约1万亿美元+家庭和工人约8000亿美元的减税额,核心为人力基础设施投资。总计约4万亿的基建计划至此全部揭晓。拜登提出对富人增税来为基建第二弹筹资,针对富人的系列税收改革(表1)预计将在十年内筹集约1.5万亿美元,并最终使得富人税收漏洞减少、中低收入美国人的机会增加。

拜登基建第二弹和第一弹的差别是什么?第二弹具有缩减贫富差距、提高美国家庭福祉的特殊目标。第一弹着重于提高美国核心竞争力,极具战略意义,主要涉及传统基建、研发、绿色能源等领域,而第二弹着重于教育和社会保障,包括儿童保育、带薪假、医保等。

为什么选择此时向富人增收资本利得税?

近年来,工资收入与资本利得的税率差处在17%的高位,大量富人将收入转移至资本利得来避税。白宫国家经济委员会主任迪斯指出,2000年来,年收入>6000万美元的富人,税率仅约20%,低于许多中产阶级。普通民众约70%的收入来自工资,而年收入≥100万美元的富人仅约30%,收入Top 1%的富人占比长期资本利得申报总额的75%(图1)。对富人增收资本利得税来为“美国家庭计划”融资,可谓劫富济贫。

以史为鉴,里根总统曾增收资本利得税以限制富人避税:80年代,低资本利得税率使得富人通过大量投资,产生利息等抵扣项以减少税负,收获长期资本利得。里根1986年税改法案提高资本利得税率、降低工资收入税率、将二者上限均设为28%(图2),消除税率差,使避税计划无利可图。这与拜登政府的初衷一致。

对富人增收资本利得税的可行性如何?为两党共识,并受到民调认可。

迪斯近期讲话,政府通过对富人征税筹资并进行更高回报的投资,受到了两党的支持。Gallup民调数据显示,超过60%的受访美国民众认为富人纳税比例过低(图3),可见对富人增税受到美国民众认可。

拜登基建计划将使用预算和解程序吗?是的。预计在下个月基建计划的立法策略将变得更为清晰,我们偏向于认为基建计划将被作为一个大计划,使用一次和解程序通过。

拜登基建计划对经济的影响?

没有证据表明将会显著影响长期投资。公司投资主要受经济周期,尤其是市场总需求的影响,对税率的弹性不大。特朗普税改将公司税率从35%降至21%,但并未有效刺激投资(图4)。资本利得税方面,迪斯表示,长期投资大部分来自养老基金、主权财富基金等对税收不敏感的实体,因此资本利得税率和投资并未显示出明显的相关性(图5)。

预计“美国就业计划”在近十年拉动GDP约2%。根据美联储的研究,基建投资的财政乘数可高至x2,预计“美国就业计划”在未来10年平均每年对美国实际GDP增速的拉动约为0.2%,鉴于多数投资前置,初期对GDP增速的拉动更大。债务方面,根据沃顿商学院最新测算,美国政府债务至2031年增加1.7%,但至2050年减少6.4%。

风险提示:新冠病毒变异导致疫苗失效,经济再次陷入衰退

Disclaimer: Investing carries risk. This is not financial advice. The above content should not be regarded as an offer, recommendation, or solicitation on acquiring or disposing of any financial products, any associated discussions, comments, or posts by author or other users should not be considered as such either. It is solely for general information purpose only, which does not consider your own investment objectives, financial situations or needs. TTM assumes no responsibility or warranty for the accuracy and completeness of the information, investors should do their own research and may seek professional advice before investing.

Comments

Leave a comment
4