宁德时代去年赚麻了,但市值却跌破万亿?

品驾2022-04-23

4月21日宁德时代披露的2021年财报创造了历史最好成绩,营收首次破千万,净利润为159.31亿元,达到新高。

尽管净利润创新高,但是跌破万亿的市值却没有因为年报的披露而得到拉动,截至4月22日收盘,虽然股价小幅上涨,但是依然没有重回万亿市值。

去年5月31日,宁德时代市值首次突破1万亿元,当天股价达到434.1元,总市值为10112亿元。此后,宁德时代股价一路飙升,去年12月市值一度突破1.6万亿元。随后,宁德时代股价开始回调。今年以来,宁德时代所在的创业板股指也下跌了约三成。

这期间,宁德时代经历了很多传闻,与整车厂过于强势的合作关系,LG新能源上市对宁德时代的威胁,传言被美国制裁,以及与特斯拉谈崩等等不利的消息面,都对宁德时代的市值下跌造成了一定影响。除了宁德时代澄清的被美国制裁,以及与特斯拉谈崩的不利消息外,在整个动力电池技术经历转型,以及电动车市场继续爆发所带来的产业链震动,对宁德时代来说,都隐藏着不小的威胁。

这也许就是业绩也无法带来市值提振的根本原因。

毛利率连续5年下滑

2021年宁德时代营业收入1303.56亿元,同比增长159%,这也是宁德时代总营收突破千亿元。其中,归母净利润159. 31 亿元,同比增长185%。

具体营收来看,动力电池、锂电池材料、储能系统分别贡献了70.19%、11.86%和10.45%的营收。其中,锂电池材料、储能系统的营收分别同比增长了3.5倍、6倍。

图源:宁德时代财报截图

作为宁德时代营收占比最大的动力电池业务,过去几年来的占比在不断减少,相应的,锂电池材料和储能系统对宁德时代的营收贡献却在大幅增加。这对于平衡宁德时代营收板块来说,是一个积极的信号。

不过,这样的变化还没有改变宁德时代毛利率不断下滑的现状。

2021年宁德时代动力电池系统毛利率为22%,同比下滑4.56个百分点;储能系统毛利率下滑7.51个百分点至28.52%。不过,锂电池材料毛利率提升4.66个百分点至25.12%。

虽然去年产业链原材料价格上涨是一个不争的事实,但是从过去五年宁德时代的毛利率一直处于下滑的情况来看,似乎又不是简单的原材料价格波动可以解释的。并且,2021年宁德时代动力电池系统的毛利率几乎跌至20%,这对于宁德时代来说是一个危险的信号。

一方面说明,原材料价格上涨所带来的成本和利润波动,对于体量大到如宁德时代来说,依然是巨大的考验。同时,其实过去几年来,宁德时代虽然受益于中国新能源汽车市场体量的大幅上涨,装机量节节攀升,但是于此同时,对于政策推动下的新能源汽车市场,以及因为动力电池依然占据较大成本,导致的车企自身的成本压力,都很难在短时间内破解。

虽然宁德时代在产业链中具有强势地位,但在这种形势下,并不意味着宁德时代就拥有着更高的议价空间。

相比较之下,宁德时代的境外业务毛利率要好于国内。财报显示,宁德时代来自境外的收入同比增长252.47%达278.72亿元,营收占比由去年同期的15.71%提升至21.38%。境外毛利率达30.48%。特斯拉、现代、福特、戴姆勒等海外车企均为宁德时代客户。

特斯拉成第一大客户

2021年,特斯拉在中国市场的销量大涨,直接推动其成为宁德时代第一大客户。宁德时代2021年财报显示,去年,特斯拉共采购了宁德时代130亿元的锂电池,占宁德时代总营收的10%。

为了做实宁德时代与特斯拉合作的稳定性,在年报中宁德时代提到,与特斯拉于2021年6月签订的供货框架协议约定公司将在2022年至2025年期间向特斯拉供应产品,这似乎是在表明,在未来的4年里,特斯拉仍然是宁德时代的大客户。

当特斯拉成为第一大客户,这其实是充满威胁的。作为典型的“不把鸡蛋放在同一个篮子里”,不受供应商钳制的特斯拉式典型作风,虽然一边继续从宁德时代订购着磷酸铁锂电池,另一边,特斯拉不断释放着对销量的较高预期,其电池供应体系就显得愈加不够稳定。

同时,特斯拉最新的4680电池也带动了包括松下、LG新能源、三星SDI,以及国内的亿纬锂能比克电池、蜂巢能源等电池企业紧跟布局,虽然特斯拉4680电池何时会应用在中国市场车型上,目前还没有准确消息,但是4680电池却推动了动力电池厂商的新一轮技术布局。

与此同时,特斯拉的另一家电池供应商LG新能源的上市,成为宁德时代与特斯拉之间的一道威胁。

在中国市场,LG新能源负责为特斯拉提供三元锂电池,宁德时代负责磷酸铁锂电池,这样的供应格局很可能被特斯拉新的电池技术所打破。

同时,与宁德时代一样,LG新能源无论是对于上有矿产的控制,还是技术布局,以及对下游客户的不断围猎,二者的竞争几乎是在全产业链展开。LG新能源还在不断扩大产能,布局储能业务,对于宁德时代的狙击几乎是全方位的。

另一方面,来自起点研究院(SPIR)的统计数据显示,2021年宁德时代的装机量客户中,排在特斯拉之后的是蔚来和小鹏,过去一年,二者在宁德时代的装机量之和略低于特斯拉,可以说,特斯拉与造车新势力在过去一年市场份额的大涨,直接推动了宁德时代的装机量。

蔚小理开始扶持欣旺达,被视为去宁化的一个信号。

今年2月欣旺达发布的一份增资公告中,排在前三位的分别是理想、小鹏和蔚来,三者分别获得欣旺达3.21%、3.21%和2.01%的股份。

三家主力客户各怀心思,这对于宁德时代来说都不是好的消息面。

如果拿去年中国动力电池市场的装机份额与今年前三个月相比会发现,今年前三个月,宁德时代的装机份额均低于去年,相应的,比亚迪、中创新航则有着明显上涨。

中国动力电池装机量排名 数据来源:中国汽车动力电池产业创新联盟 制表:品驾

同时,今年比亚迪动力电池的客户名单一直在不断增加,其中不乏蔚来、小米,甚至有传言称特斯拉与比亚迪不无合作可能。

宁德时代的大客户心猿意马,比亚迪、LG新能源又来势汹汹,这些都是宁德时代不得不面对的内忧外患。

赚160亿不分红

宁王也在铆足了劲来保持自己的地位。

产能方面,宁德时代财报显示,电池年度产能从2020年的69.10GWh提升至2021年的170.39Gwh,提高了约1.47倍,并根据市场需求布局了广东肇庆、江西宜春、贵州贵阳等生产基地,而在建产能达到了140 Gwh。

同时,宁德时代并没有松懈与大客户的捆绑,4月6日,宁德时代宣布,其位于德国图林根州的首个海外工厂正式获得电芯生产许可,该工厂与特斯拉柏林超级工厂距离只有300多公里。今年,还有宁德时代欲在北美建厂的消息。

宁德时代德国工厂 图源:宁德时代官网

此外,宁德时代还在上海临港规划了生产基地,不乏欲为特斯拉生产4680电池的可能。

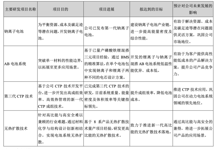
在财报中,宁德时代还公布了一系列最新技术的进展,其中包括钠离子电池、AB电池系统、第三代CTP技术,以及无热扩散技术。新的电池技术产品对宁德时代提升市占率的拉动作用会有多少,还要之后的表现。

图源:宁德时代财报截图

为了丰富利润结构,去年,宁德时代也尝试了技术输出的方式,展开了一些商业合作,包括与ATL(Amperex Technology Limited)签署交叉技术许可协议,与现代摩比斯签署CTP(无模组动力电池包)技术许可与合作意向协议。

今年在换电领域宁德时代也已经迈开了脚步,在厦门落地换电站。在整个行业都在积极扩产,加强技术布局时,对于宁德时代来说,也似乎进入了更为紧张的一个保持龙头地位的时期。

在宁德时代在年报中称2021年度不派发先进红利,不送红股,不以公积金转增股本,剩余未分配利润结转至以后年度,也迅速惹来争议。宁德时代也不得不对此作出回应。

这或许可以理解为,宁德时代今年依然会加大投资,稳定护城河,以求高市值能够回归吧。

Disclaimer: Investing carries risk. This is not financial advice. The above content should not be regarded as an offer, recommendation, or solicitation on acquiring or disposing of any financial products, any associated discussions, comments, or posts by author or other users should not be considered as such either. It is solely for general information purpose only, which does not consider your own investment objectives, financial situations or needs. TTM assumes no responsibility or warranty for the accuracy and completeness of the information, investors should do their own research and may seek professional advice before investing.

Comments

  • Chooer
    2022-04-23
    Chooer
    [財迷] 
  • Starboy166
    2022-04-23
    Starboy166
    👍👍
  • Tyliew
    2022-04-23
    Tyliew
    [財迷] [得意] 
Leave a comment
3