通胀预期比通胀本身更重要,那影响预期的是什么?

覃汉投资笔记2021-05-27

回顾春节后的商品市场表现:2月~3月,传统的开工旺季,主要期货品种快速去库,基本面驱动了主要商品期货大涨;4月至5月中旬,“碳达峰”“碳中和”的目标要求下,减产导致更大的供需缺口,期货市场乃至股市相关概念板块被炒作。春节后至最高点,螺纹钢、动力煤、焦煤主力合约分别累计上涨35.0%、30.9%、52.9%。

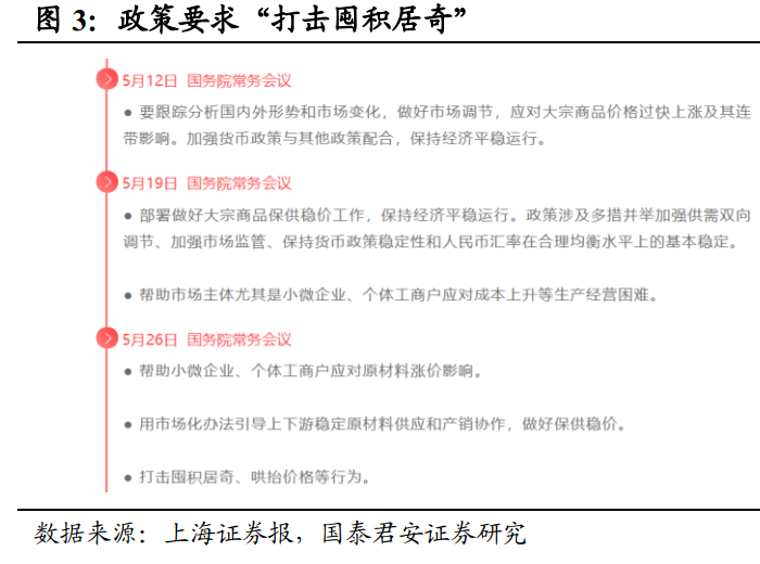
4月下旬开始,交易所陆续上调保证金比例和手续费,发改委开始约谈相关企业,国常会多次提出关注上游涨价的影响,一系列政策打压下,大部分商品期货价格于5月12日见顶,铁矿石、螺纹钢、动力煤、焦煤主力合约分别从高点下跌21.3%、21.2%、14.7%、20.9%。

过去两周商品市场的暴跌,以及通胀预期的同步见顶回落,催化了股债双牛行情。后续股债双牛是否能延续,还要看商品的走势。一个基本的判断是,只要商品不再重现四月下旬到五月上旬的全面暴涨行情,那么股债双牛的底层逻辑就不会被削弱。

第一个需要厘清的问题是,通胀预期比通胀本身更重要,类似于无风险利率和无风险利率预期一样,后者才能推动股市上涨。从定量的角度,下个月公布的5月份PPI同比预计会触及8%,之后回落几个月,四季度初再创年内次高点(预计为7%左右)。我们并不否认通胀数据还有进一步走高的可能,但是基于商品近期的大幅下跌,通胀预期已经明显开始回落。

如何确认通胀预期已经见顶?首先股债市场近期的行情已经是强有力的证据。另外,预测通胀主要是看翘尾因素和新涨价因素。翘尾因素的贡献,从前一年年末就可以全部推算得到,当年n月CPI翘尾因素=上年(n+1)月CPI环比*上年(n+2)月CPI环比*……*上年12月CPI环比。数据显示,2021年5月份PPI翘尾为2.83%,其后持续走弱。

既然翘尾因素是已知变量,那么影响通胀预期的就只能是新涨价因素,而新涨价因素主要通过大宗商品涨价幅度进行推测。比如,1月下旬美国通胀预期升温,催化剂就是原油和铜价暴涨;4月份铁矿、螺纹、煤炭等价格暴涨,也导致市场从担心国内输入性通胀压力,到更加担忧国内定价大宗商品上涨对核心CPI的传导压力。

回顾我们最初提出市场通胀预期将下修,当时也并不确定预期到底能提前实际数据多久见顶。但比较巧合的是,上周商品“三只乌鸦”形态出现,预示着商品市场阶段性见顶信号明确,通胀的新涨价因素被抑制,对应的是环比部分上行斜率放缓。因此倒推市场预期见顶,就有了比较好的依据。结合定量层面的判断,得出以下结论——通胀预期领先实际通胀数据1个月时间见顶。

下一个问题就是来探讨,商品会不会重现四月下旬~五月上旬的加速上涨局面。我们最初提示商品存在调整压力,核心是认为政策打压会见效。参考2016年~2017年,同样也是供给驱动的大级别商品牛市,2016年4月份政策密集出台后,商品进入调整,直到当年10月份才再度突破前期高点走出第二波主升浪。

在与投资者交流中,我们发现市场对“历史锚定”存在以下分歧:第一,政策打压效果能否持续,毕竟也有“政策顶(底)不等于市场顶(底)”的认知;第二,即便商品不涨,但若维持高位震荡,是否仍旧对通胀和通胀预期有压力。

对于第一个分歧,我们的看法是,在供给而非需求主导的商品上涨行情中,政策打压的效果更好。相对而言,这一轮商品暴涨中,需求端的弹性较大,而以往需求主导的行情中,需求端更为刚性。需求对于政策打压不敏感,除非信贷和融资剧烈收缩,打击到了实体需求。而供给驱动的行情中,产业链中下游被动扛成本而收缩利润不可持续,会主动调整需求,在政策打压的催化下,这一调整更为有力也更有持续性。

此外,短期大宗商品涨超了基本面,存在较大投机泡沫。此前报告梳理过,这一轮商品期货价格暴涨,但现货调价有限,导致期货大幅升水,在期货端热钱推动的投机需求占比较大。现货端,供需的缺口不可否认,但发改委约谈企业也提出了打击“打击囤积居奇”,表明现货端也存在一定的投机需求。政策打压会导致投机热钱退出,近期商品见顶后“自由落体”般下跌就是最好的例证。

对于第二个分歧,我们的看法是,投机主导的商品暴涨,大概率不会维持高位震荡,而是以宽幅震荡为特征,难以驱动单向的价格预期形成。同样的以2016年Q2~Q3的调整为例,最大调整幅度从高点回撤了近70%。并且震荡时间较长,构成了持续长达半年的窗口。对应到今年的行情,随着经济复苏动能回落,短期内商品价格暂时找不到再度暴涨的催化剂。

综上所述,我们认为,商品价格暴跌之后,大概率维持弱势震荡的状态,通胀预期已经领先通胀数据见顶,后续几个月会持续回落,下一阶段股债市场都会迎来相对有利的交易窗口。(完)

Disclaimer: Investing carries risk. This is not financial advice. The above content should not be regarded as an offer, recommendation, or solicitation on acquiring or disposing of any financial products, any associated discussions, comments, or posts by author or other users should not be considered as such either. It is solely for general information purpose only, which does not consider your own investment objectives, financial situations or needs. TTM assumes no responsibility or warranty for the accuracy and completeness of the information, investors should do their own research and may seek professional advice before investing.

Comments

Leave a comment
4